平安人寿深圳分公司被罚98万:因销售误导等六项违法违规事实
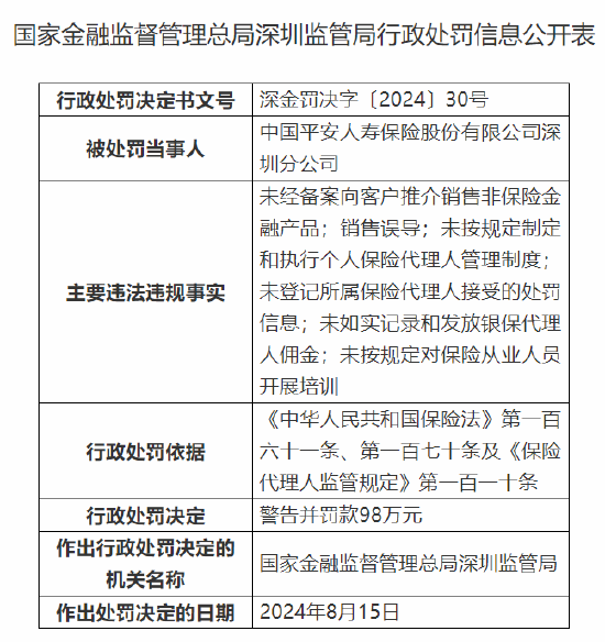
8月23日金融一线消息,国家金融监督管理总局深圳监管局行政处罚信息公开表显示,中国平安人寿保险股份有限公司深圳分公司被国家金融监督管理总局深圳监管局警告,并罚款98万元。主要违法违规事实如下:
一、未经备案向客户推介销售非保险金融产品;
二、销售误导;
三、未按规定制定和执行个人保险代理人管理制度;
四、未登记所属保险代理人接受的处罚信息;
五、未如实记录和发放银保代理人佣金;
六、未按规定对保险从业人员开展培训。
同时,黄柳勤时任平安人寿深圳分公司银行保险部运营支持团队经理,对平安人寿深圳分公司未如实记录和发放银保代理人佣金,以及未按规定对保险从业人员开展培训的行为负有责任被监管警告,并罚款7.5万元;
孙勇时任平安人寿深圳分公司副总经理,对平安人寿深圳分公司未如实记录和发放银保代理人佣金的行为负有责任被监管警告,并罚款7万元;
李恒时任平安人寿深圳分公司副总经理,对平安人寿深圳分公司未如实记录和发放银保代理人佣金的行为负有责任被监管警告警告,并罚款5万元;
孙荣丹时任平安人寿深圳分公司个险管理部经理,对平安人寿深圳分公司未按规定制定和执行个人保险代理人管理制度、未登记所属保险代理人接受处罚信息的行为负有责任被监管警告,并罚款1万元;
李翔时任平安人寿深圳分公司销售企划部经理,对平安人寿深圳分公司未经备案向客户推介销售非保险金融产品、销售误导的行为负有责任被监管警告,并罚款14万元;
王玮时任平安人寿深圳分公司副总经理,对平安人寿深圳分公司未经备案向客户推介销售非保险金融产品、销售误导的行为负有责任被监管警告,并罚款14万元。







标签: 平安
相关文章
-
平安VIP快讯,守护您的安全与隐私详细阅读
近年来,随着科技的飞速发展和金融行业的不断革新,人们对金融安全和隐私保护的需求日益增加,平安集团作为中国金融领域的 leading企业之一,始终致力于...
2025-10-29 17 平安
-
轻松注册平安邮箱,开启便捷邮件生活详细阅读
随着互联网的普及,电子邮件已经成为我们日常生活中不可或缺的一部分,而注册一个安全、稳定的邮箱对于保护个人隐私和高效沟通具有重要意义,就为大家详细介绍如...
2025-08-25 27 平安
-
轻松掌握,教你如何注册平安一账通详细阅读
随着互联网的快速发展,越来越多的金融服务平台走进了我们的生活,平安一账通作为平安集团旗下的一款综合性金融服务平台,为广大用户提供便捷的金融服务,如何注...
2025-08-21 24 平安
-
平安银行注册攻略,轻松开启您的金融之旅详细阅读
随着互联网的快速发展,银行业务逐渐向线上转移,越来越多的人选择通过线上银行办理各类金融业务,平安银行作为一家综合性银行,以其便捷的线上服务吸引了众多用...
2025-07-29 26 平安
-
如何轻松注册平安校园,一站式操作指南详细阅读
随着互联网的普及和校园安全意识的不断提高,越来越多的学校开始引入平安校园系统,以保障师生的安全,平安校园系统是一款集校园安全、管理、服务于一体的综合性...
2025-07-23 34 平安
-
如何开展平安期货交易?平安期货交易方法与策略有哪些?详细阅读
平安期货作为金融市场中重要的交易平台,吸引着众多投资者的目光。要开展平安期货交易,首先需完成开户流程。投资者要选择正规的平安期货经纪公司,准备好身份证...
2025-07-12 40 平安
