淳厚基金回应信披风波,董事长被处罚停职 与多重身份二股东进行切割
登录新浪财经APP 搜索【信披】查看更多考评等级
8月31日,备受市场关注的淳厚基金信息披露风波迎来最新进展。
根据淳厚基金最新披露的旗下公募基金产品2024年中期报告以及相关澄清公告,淳厚基金此前的信息披露事件并非人为失误,实则涉及公司董事长贾红波被处罚、二股东柳志伟多重身份等问题。
董事长被处罚停职
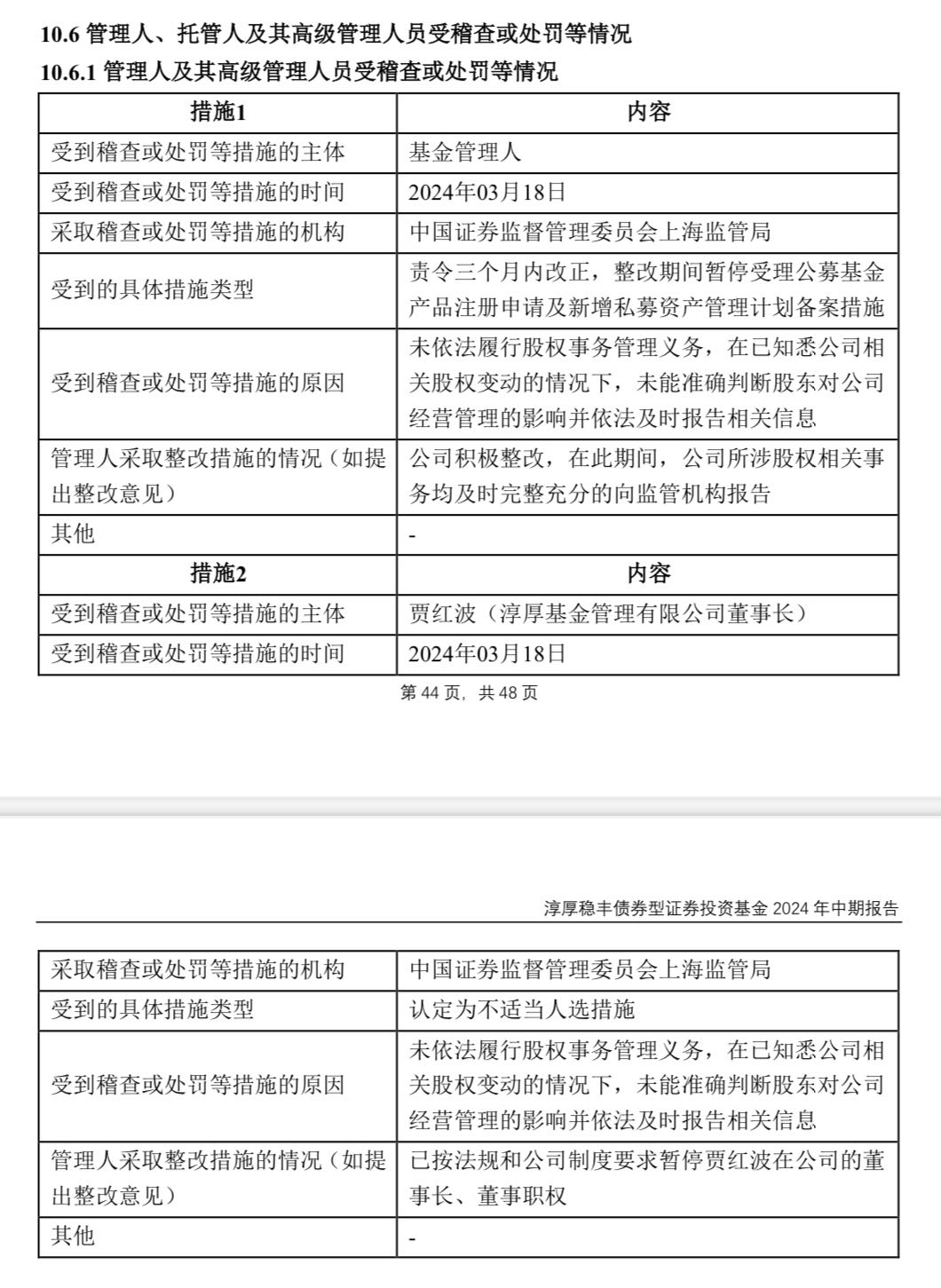
本次淳厚基金旗下公募产品2024年中期报告披露两条关于基金管理人及其高级管理人员受稽查或处罚等情况,分别涉及淳厚基金以及淳厚基金董事长贾红波。
公告显示,淳厚基金董事长贾红波早在今年3月18日就被监管机构认定为行业不适当人员,且根据相关法规及公司制度要求,被暂停其在公司的董事长、董事职权。《证券投资基金信息披露内容与格式准则第2号<年度报告的内容与格式>》中“重要提示”部分的要求表述“董事长签发”,事实上已无法在该公司的半年报中有效满足。

贾红波被处罚的原因是未依法履行股权事务管理义务,在已知悉公司相关股权变动的情况下,未能准确判断股东对公司经营管理的影响并依法及时报告相关信息。
并且,上述情况同样导致淳厚基金自3月18日起进行三个月内整改,基金管理人因此受到责令改正,并且整改期间暂停公募基金产品注册申请及新增私募资管计划备案的处罚。
与多重身份二股东进行切割
此外,淳厚基金在《关于淳厚基金涉及二股东柳志伟三重身份及有关情况的澄清公告》中表示,公司确有发现二股东柳志伟具有三重身份的切实有效的证据线索。结合公开信息,其确系涉嫌利用多重身份进行司法套利、监管套利等一系列较为严重的违法违规行为。
淳厚基金表示,4月24日公司已将上述证据线索及有关情况整理后正式向监管机构提交了相关报告,待监管机构进一步查证核实及出具处理意见。

淳厚基金表示,为切实有效保障公司所有持有人利益不被上述涉及问题所侵害,公司自发现柳志伟三重身份对公司造成的影响以来,立即切实全面做好与该名股东及其关联人员的风险隔离切割措施。目前公司高管、投研团队和员工稳定,无任何经营风险,公司所有业务及经营管理如常推进,公司也将一如既往,坚持稳健经营,不负投资者的信任和支持。
信披问题得到解释
基于上述情况和相关法律原因,淳厚基金表示,公司董事会实际无法有效召开,有关情况一并向监管部门进行了上报。
为切实有效保障所有持有人利益,淳厚基金表示,公司决定如期发布旗下公募基金2024年中期报告。至于投资者关心的公司经营情况以及中报真实性、准确性和完整性的保障问题,淳厚基金也进行了回应,并做出了具体安排。

淳厚基金表示,公司的经营管理团队稳定,不涉及经营风险,始终以持有人利益为优先,也将一如既往,坚持稳健经营,不负投资者的信任和支持。公司旗下所有公募基金产品中期报告均经过托管人复核,基金管理人保证基金中期报告不存在虚假记载、误导性陈述或重大遗漏,并对其内容的真实性、准确性和完整性承担个别及连带责任。

此前有投资者发现,淳厚基金在披露旗下26只产品的2024年二季报时疑似出现遗漏,均未载明该报告的真实性得到“董事会及董事保证”,与现行规定不符。同样的情况还出现在淳厚基金旗下基金产品的2023年年报和2024年一季报之中。并且,淳厚基金旗下产品2023年年报中还未按规定载明报告“已经三分之二以上独立董事签字同意,并由董事长签发”。
结合公司董事长贾红波受处罚的时间节点以及公司向监管部门报告二股东柳志伟多重身份相关证据的时间点,淳厚基金上述信披问题也得到了相应的解释。
Wind数据显示,截至2024年二季度末,淳厚基金的公募非货管理规模达到352.94亿元,在全市场22家个人系公募基金公司中排名第6位。
标签: 淳厚
相关文章
-
淳厚时代优选A成立以来回报为负34.58% 二季度加仓贵州茅台、青岛啤酒详细阅读
专题:起底淳厚基金内斗始末:上位、套利、举报与控制权 日前,淳厚基金旗下公募产品2024年半年报披露了两条关于基金管理人及其高级管理人员受稽查或处...
2024-09-09 50 淳厚
