合众人寿大连分公司两名保险代理人被罚:给予投保人保险合同约定以外利益
热点
2024年07月03日 16:33 69
admin
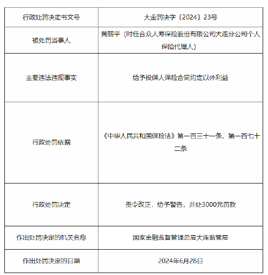
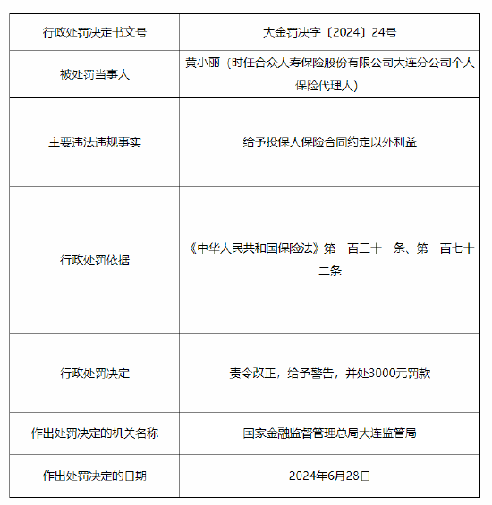
7月3日金融一线消息,国家金融监督管理总局大连监管局行政处罚信息公开表显示,因给予投保人保险合同约定以外利益,时任合众人寿保险股份有限公司大连分公司个人保险代理人的黄丽平被责令改正,给予警告,并处以3000元罚款;时任合众人寿保险股份有限公司大连分公司个人保险代理人的黄小丽被责令改正,给予警告,并处以3000元罚款。


标签: 合众
相关文章
-
天眼查315数据:合众思壮涉及骚扰电话 此前因虚增收入被证监会处罚详细阅读
本报讯(记者袁传玺 央视315晚会曝光操纵骚扰电话的问题,北京合众思壮(维权)科技股份有限公司被点名。天眼查App显示,北京合众思壮科技股份有限公司成...
2025-03-17 45 合众
